
Mahsulotning batafsil tavsifi
SUS304 Servo Motor Avtomatik Dumaloq Shishani Etiketlash Mashinasi PLC boshqaruvi
Ilova
Ushbu servo motorli avtomatik o'rash yorlig'i mashinasi oziq-ovqat, kimyoviy, farmatsevtika, kosmetika, ish yuritish materiallari, CD disk, karton, quti va turli xil yog 'choynaklar va boshqalar kabi har qanday tekis buyumlar uchun amal qiladi.

Xususiyatlari
| Ishlash | PLC boshqaruv tizimi etiketkalash mashinasini ishlashini osonlashtiradi |
| Materiallar | Etiketlash mashinasining asosiy korpusi SUS304 zanglamaydigan po'latdan yasalgan |
| Konfiguratsiya | Bizning yorliq mashinalarimiz taniqli yapon, nemis, amerika, koreys yoki tayvan tovar qismlarini o'zlashtiradi |
| Moslashuvchanlik | Mijoz printer va kod mashinasini qo'shishni tanlashi mumkin; konveyer bilan ulanishni tanlay oladi yoki yo'q. |
Texnik parametrlar

| Ism | avtomatik o'rash yorlig'i mashinasi |
| Yorliqlash tezligi | 60-300 dona / min |
| Ob'ektning balandligi | 25-95 mm |
| Ob'ekt qalinligi | 12-25 mm |
| Yorliq balandligi | 20-90 mm |
| Yorliq uzunligi | 25-80 mm |
| Diametr ichidagi yorliqli rulon | 76 mm |
| Diametri tashqarisidagi yorliqli rulo | 350 mm |
| Yorliqning aniqligi | ± 0,5 mm |
| Quvvatlantirish manbai | 220V 50 / 60HZ 2KW |
| Printerdan gaz sarfi | 5Kg / m2 (agar kodlash mashinasini qo'shsangiz) |
| Yorliqlash mashinasining o'lchami | 2500 (L) × 1250 (V) × 1750 (H) mm |
| Yorliqlash mashinasining vazni | 150 kg |
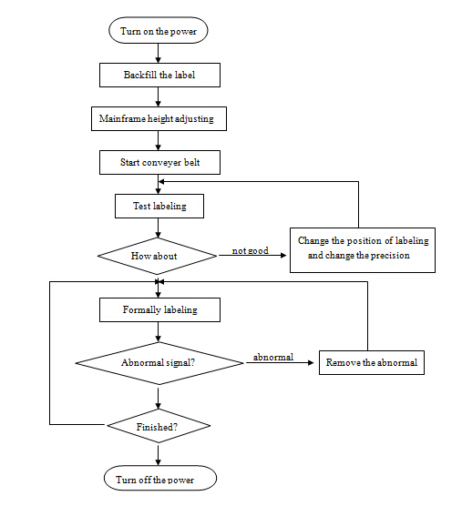
Operatsion oqim jadvali

O'chirish diagrammasi

Tafsilotlar ko'rsatiladi

Paket va etkazib berish

· Port: Shanxay
· Paket tafsilotlari: eksport mahsuloti
· Yetkazib berish tafsiloti: Odatda to'lovni olgandan keyin 12-15 kun o'tgach
Bizga ishoning, VKPAK , Sizning yaxshi tanlovingiz! Sizning so'rovingizga tezkor javob!
Bizning xizmatlarimiz
1. O'zingizning yorliq talablariga muvofiq sizga professional yorliqli sulution taklif eting.
2. Buyurtmani topshirgandan so'ng sizga yuqori sifatli yorliqli mashinani etkazib bering.
3. Sizning ehtiyojlaringizni qondirish uchun etkazib berish vaqtini qisqa qilishga harakat qiling.
4. Mashinamizni olganingizdan so'ng sizga umrbod bepul texnik yordamni taqdim eting.
Tss
1. Sizda qanday markalash mashinasi bor?
Hurmatli mijoz, bizda dumaloq konteynerlar va tekis sirt uchun avtomatik va yarim avtomatik yorliqlash mashinasi mavjud. Ba'zi modellar bitta yorliq uchun, boshqalari esa ikkita yorliq yoki undan ham ko'proq uchun. Va biz sizning mashinangizni sizning aniq etiketlash holatingizga ko'ra ishlab chiqa olamiz.
Shunday qilib, pls bizga etiketlash talablaringizni yuborishi mumkin edi, biz sizga qoniqarli yorliq echimini taqdim etamiz.
2. Kodni yozish mashinasi sana va lot raqami chop etilishi mumkinmi?
Ha, siz kerakli harflarni va raqamlarni chop etish uchun kodlash mashinasini qo'shishni tanlashingiz mumkin.
Bu issiq shtamp va ko'pi bilan uchta qatorni bosib chiqarishi mumkin.
3. Muvofiq modelni tekshirish uchun qanday ma'lumotlarni taqdim etishimiz kerak?
Pls bizga konteyneringiz va yorlig'ingizning rasmini, shuningdek idish va yorliq hajmini yuboradi.
Pls, iloji bo'lsa, qanday yorliqdan foydalanayotganingizni ham aytib bering. (Yopishqoq, o'z-o'zidan yopishtiruvchi, yopishtiruvchi, issiq yopishtiruvchi va hokazo. Yorliq rulonli yoki bo'lakli bo'lsin.) Keyin sizga mos modelni tekshirishga ruxsat beramiz.
Tag: sanoat markalash mashinasi, shisha butilkalarni markalash mashinasi









